武道号
  • 首页
  • 地方资讯
  • 饮食习俗
  • 美食大全
  • 生活问答
  • 家常菜品
  1. 首页
  2. 高风险地区
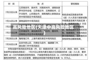
高风险地区(天津中高风险地区)

高风险地区(天津中高风险地区)

本文目录一览: 〖壹〗、高风险地区是怎么定义的 〖贰〗、什么是高风险地区标准...

  • 地方资讯
  • 2026-01-25
  • 阅读 9

最新文章

  • 油面筋塞肉的做法大全/油面筋塞肉的做法大全视频

  • 潮汕地区疫情统计(潮汕市疫情)

  • 孕妇营养汤的做法大全/孕妇吃什么最有营养对胎儿好

  • 【江苏严重疫情地区,江苏疫情最严重的城市名单】

  • 糯米粉芋头饼的做法/糯米粉芋头糕的做法家常做法

热门文章

  • 北京疫情最新确诊/北京疫情最新确诊统计
    北京疫情最新确诊/北京疫情最新确诊统计
    2026-01-23
  • 京山京源明珠毛坯房(京山京源明珠在哪里?)
    京山京源明珠毛坯房(京山京源明珠在哪里?)
    2026-01-22
  • 【木耳莲子汤的功效,木耳莲子羹的作用】
    【木耳莲子汤的功效,木耳莲子羹的作用】
    2026-01-22
  • 法式可丽饼的做法(一份法式可丽饼的热量)
    法式可丽饼的做法(一份法式可丽饼的热量)
    2026-01-23
  • 疫情天津/疫情天津封城时间表
    疫情天津/疫情天津封城时间表
    2026-01-22
我们是一个中立的资讯网站,分享独立的生活体验和测评,本站禁止发黄赌毒,如发现全部删除,有发现者可向站长举报
© 武道号2026 版权所有 . Powered By Z-BlogPHP . 京ICP备2022026770号-1